| |
|
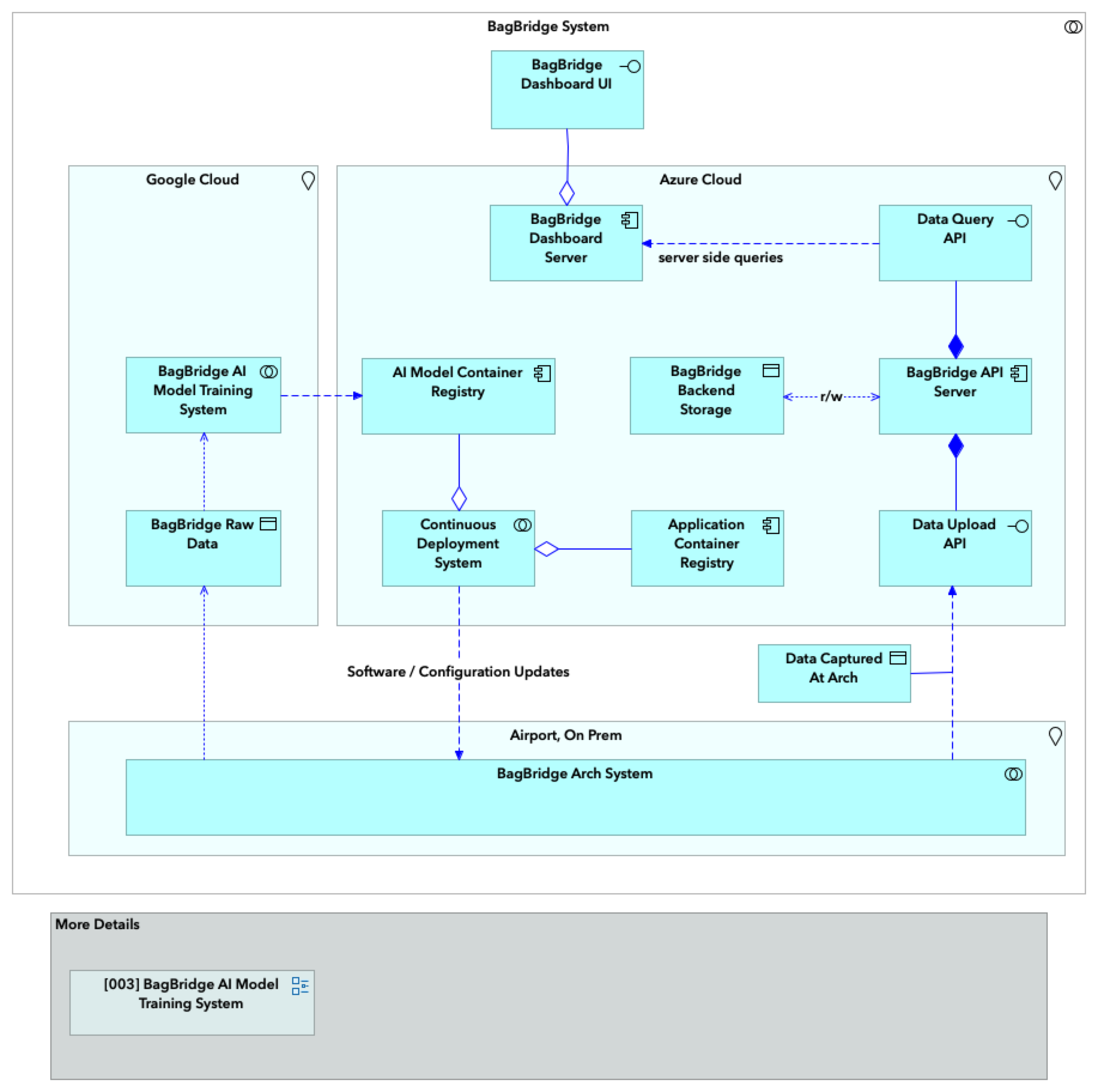
BagBridge System |
BagBridge Dashboard UI |
| |
|
Data Captured At Arch |
|
| |
|
Azure Cloud |
AI Model Container Registry |
| |
|
Azure Cloud |
Data Query API |
| |
|
Azure Cloud |
BagBridge API Server |
| |
|
Azure Cloud |
Data Upload API |
| |
|
Azure Cloud |
BagBridge Dashboard Server |
| |
|
Azure Cloud |
BagBridge Backend Storage |
| |
|
Azure Cloud |
Continuous Deployment System |
| |
|
Azure Cloud |
Application Container Registry |
| server side queries |
|
Data Query API |
BagBridge Dashboard Server |
| |
|
BagBridge API Server |
Data Query API |
| r/w |
|
BagBridge API Server |
BagBridge Backend Storage |
| |
|
BagBridge API Server |
Data Upload API |
| Software / Configuration Updates |
|
Continuous Deployment System |
BagBridge Arch System |
| |
|
Continuous Deployment System |
AI Model Container Registry |
| |
|
Continuous Deployment System |
Application Container Registry |
| |
|
BagBridge Dashboard Server |
BagBridge Dashboard UI |
| |
|
Airport, On Prem |
BagBridge Arch System |
| |
|
BagBridge Arch System |
Data Upload API |
| |
|
BagBridge Arch System |
BagBridge Raw Data |
| |
|
Google Cloud |
BagBridge Raw Data |
| |
|
Google Cloud |
BagBridge AI Model Training System |
| |
|
BagBridge AI Model Training System |
AI Model Container Registry |
| |
|
BagBridge AI Model Training System |
BagBridge Raw Data |