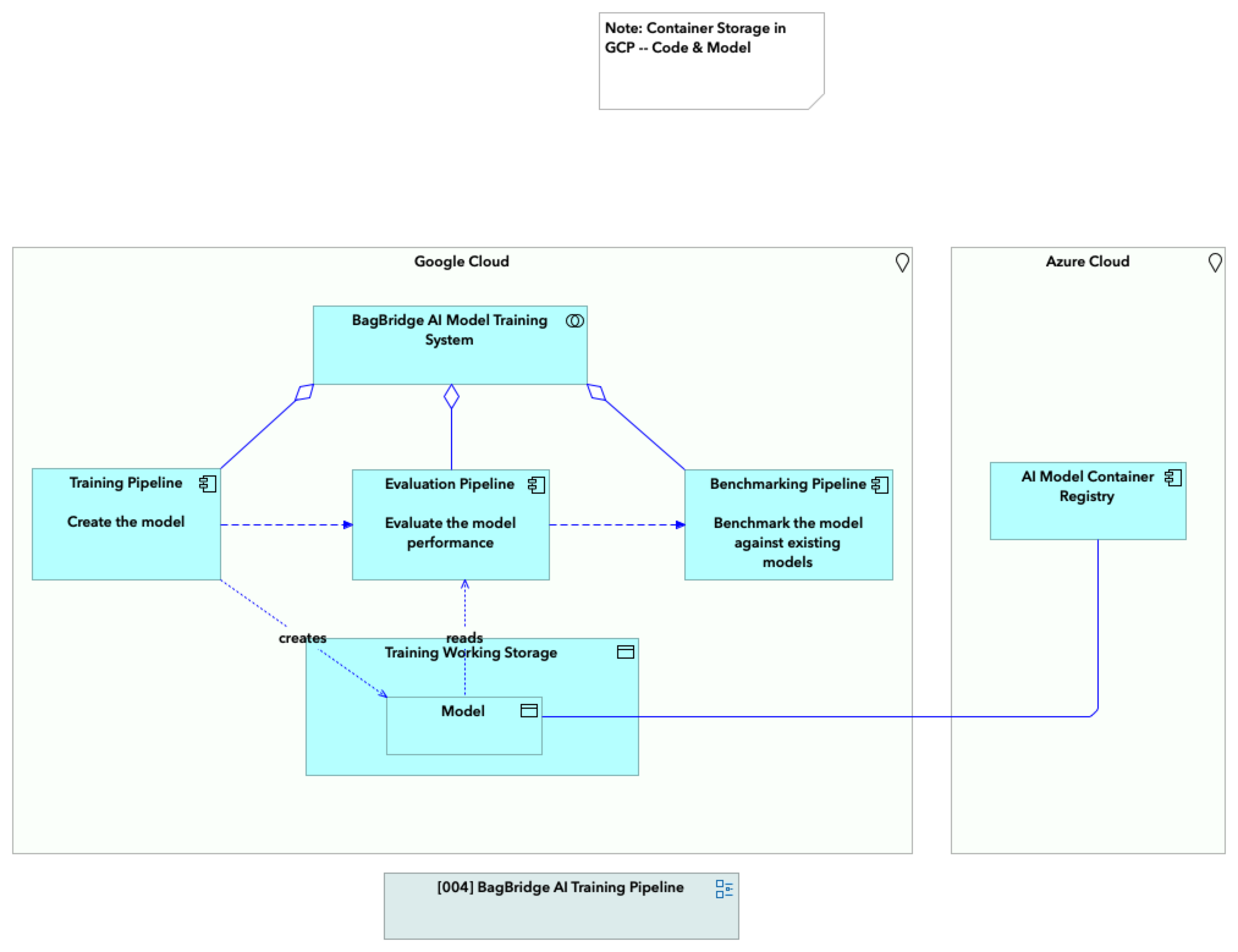
BagBridge AI Model Training System consists of:
- Training Pipeline
- Evaluation Pipeline and
- Benchmark Pipeline
Training Pipeline creates the model,
Evaluation Pipeline evaluates the performance of the new model,
Benchmark Pipeline benchmarks the model against previous ones.
Finally the model is packaged into an OCI container and pubished in the container registry.