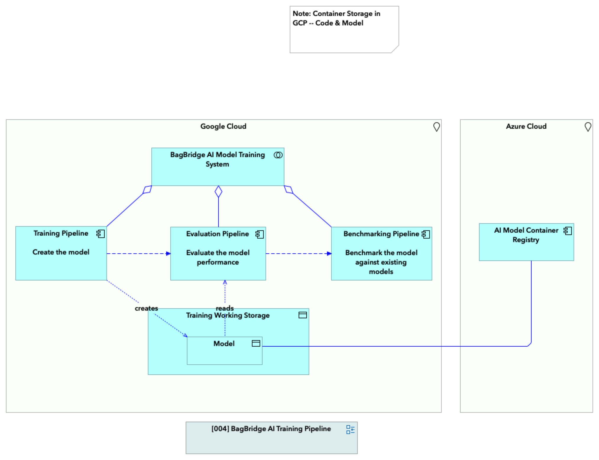
[TODEL] [003] BagBridge AI Model Training System ()
[TODEL] [003] BagBridge AI Model Training System